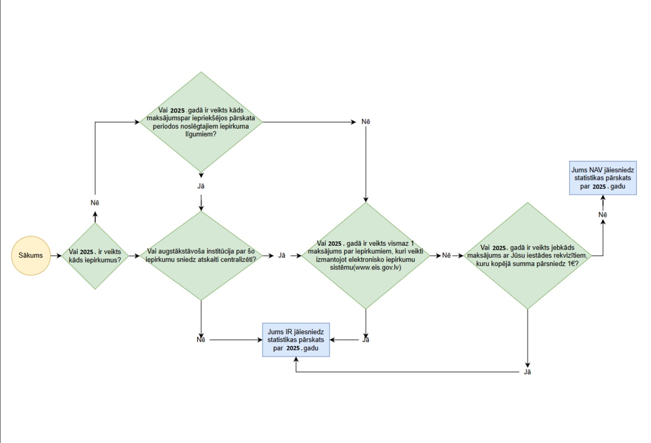
Statistikas gada pārskatus par 2025.gadu varēs sākt iesniegt no 2026. gada 23.janvāra.

Līdz ar pāreju uz jauno Publikācijas vadības sistēmu (PVS) tiek mainīta oficiālās statistikas pārskatu iesniegšanas kārtība iepirkumu jomā.
saskaņā ar Ministru kabineta 2017. gada 28. februāra noteikumiem Nr. 102 „Noteikumi par oficiālās statistikas veidlapu paraugiem iepirkumu jomā un veidlapu iesniegšanas un aizpildīšanas kārtību”:

1-PIL Publisko iepirkumu gada pārskats - ieniedzams līdz 2026. gada 1.aprīlim

2-SPSIL Pārskats par sabiedrisko pakalpojumu sniedzēju iepirkumiem  - iesniedzams līdz 2026. gada 2.martam

3-ADJIL  Pārskats par pasūtītāju veiktajiem iepirkumiem aizsardzības un drošības jomā - iesniedzams līdz 2026. gada 2.martam

4-ADJIL/SPSIL Pārskats par sabiedrisko pakalpojumu sniedzēju veiktajiem iepirkumiem aizsardzības un drošības jomā   - iesniedzams līdz 2026. gada 2.martam

5-PPPL Pārskats par koncesijas līgumiem  - iesniedzams līdz 2026. gada 1.aprīlim

PVS lietotājam tiek izsūtīts e-pasts un PVS sistēmas ziņojums  ar saiti uz pārskata sagatavošanas vietu.

Katrai institūcijai  jāizvēlas atbilstošā veidlapa, lai sniegtu informāciju saskaņā Ministru kabineta 2017. gada 28. februāra noteikumiem Nr. 102 „Noteikumi par oficiālās statistikas veidlapu paraugiem iepirkumu jomā un veidlapu iesniegšanas un aizpildīšanas kārtību”. Informācija par pārskatu aizpildīšanas vadlīnijām ir pieejama katrā no veidlapām.

Neskaidrību un jautājumu gadījumā pārskatu aizpildītāji var rakstīt uz e-pasta adresi atbalsts@iub.gov.lv  vai zvanīt pa tālruni + 371 22416641, izvēloties taustiņu 2.